月次の売り上げ予測の作成と報告(月一回の業務もうまくIT化する)

プロセスフロー:月次売り上げ予測報告

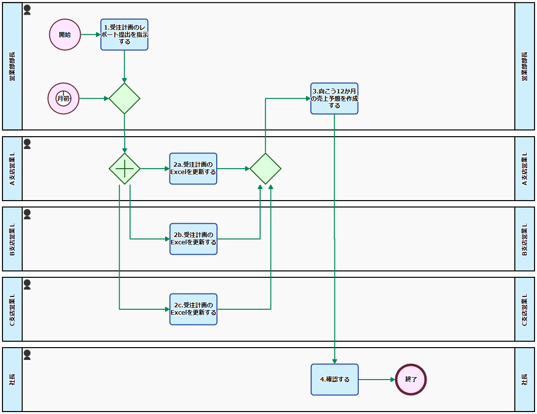
毎月の月初に、営業部が今後12カ月の売り上げ予測を作成し、社長に報告するプロセスフローです。

レポートの提出指示

プロセスは営業部部長により手動で処理が開始されるか(1. 受注計画のレポート提出を指示する)、もしくは毎月月初に自動的に処理が開始されます。

各支店が受注計画を更新する

プロセスが開始されると、各支店(支店A、支店B、支店C)のそれぞれに対し、受注計画のExcelを更新するタスクが割り振られます(2a. 受注計画のExcelを更新する / 2b. 受注計画のExcelを更新する / 2c. 受注計画のExcelを更新する)。

それぞれの支店では最新の状況を確認し、受注計画を更新したExcelファイルをBPMで添付します。

売り上げ予測を作成

各支店の受注計画が更新されると、それを基に、営業部部長が向こう12カ月の売り上げ予測を作成します(3. 向こう12か月の売り上げ予測を作成する)。

売り上げ予測を確認する

売り上げ予測が作成されると、次に社長にタスクが割り当てられます。社長は報告の内容を確認します。確認が終わるとプロセスは終了します。

まとめ

IT化などの業務の整備は、日常的に繰り返される業務から行われることが多く、例えば月末や月初に月一回行う業務は後回しになっていることも多いのではないでしょうか。

確かに月一回ですから、省力化の効果は限定的なことが多いでしょう。その結果、今月もまた面倒なタスクがやってきたとは思いつつ、毎月属人的に処理されているようなことも多いのではないでしょうか。

しかし、毎月の業務には売り上げ予測や経理の締めなど経営にとって重要なものも多くあります。毎月必ず決まったタスクが実行される仕組みがあり、過去の報告作業の履歴が簡単に参照できるようになっていることが、本来望ましいはずです。

重要だけれどもIT化がなされていないのは、通常のスクラッチ開発によるIT化では手間がかかり、業務の変更も難しくなることも原因ではないでしょうか。BPMであれば業務のIT化も手間をかけずに行え、業務の変更があっても柔軟に対応ができます。

ここでは、営業部による売り上げ予測報告をBPM化しています。月初になるたびに自動的に業務が開始され、各支店への作業依頼も、営業部長への資料作成依頼、社長への報告もシステムが自動管理します。業務が効率化することで、毎月最新の情報で更新した向こう一年の売り上げ計画が提出できるようにもなりました。

毎月属人的に処理されている業務はないでしょうか。毎月手間がかかっている業務がそのままになっていないでしょうか。経営にとって重要な月次レポートの作成業務はうまく回っているでしょうか。BPMなら、月末月初の業務もうまくIT化することができます。

by-sa.png
This work is licensed under a Creative Commons Attribution-ShareAlike 3.0 License

本記事のサンプルはワークフローサンプル様の
売上見込は「向こう12か月」を毎月更新せよ!を元にしております。

今すぐ使えるBPMサンプルフローはこちら

ダウンロード&インポートで、記事で紹介したプロセスフローをすぐに利用できます。

DataSpider BPMについて

製品情報をご覧ください

業務プロセスのモデル化から業務の進捗、処理状況、ボトルネックまでPDCAに必要な要素をすべて「見える化」ビジネスプロセスの最適解を導く

評価版をお試しください

お気軽に製品の機能を体験いただける「DataSpider BPM」の無償評価版をご用意。