従業員に子供が生まれたその時にどんな手続きが必要か手続き一式を管理してくれるフロー

プロセスフロー:従業員に子供が生まれた時の手続き一式

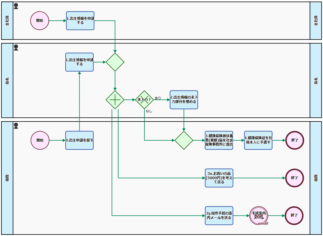
従業員からの出産の報告を受けて、役所手続を含めた様々な関連手続きを処理するプロセスフローです。

申請をする/申請を促す

プロセスは従業員本人ないしは総務の担当者が開始します。従業員本人が子供が生まれたことを申請(1. 出生情報を申請する)する、あるいは、総務が「申請してください」とお願いして(0. 出生申請を促す)、申請をしてもらいます(1. 出生情報を申請する)。

未入力部分の入力を促す

申請に未入力部分がある場合(申請時には子供の名前が決まっていなかった場合など)は、システムから自動的に再入力が依頼されます(2. 出生情報の未入力部分を埋める)。

処理1:社会保険事務所へ

まず、出産による健康保険に関連した手続きのタスクが総務担当者に割り当てられます。申請に基づいて、社会保険事務所に必要な書類を提出します(3. 健康保険被扶養者(異動)届を社会保険事務所に提出)。手続きが終わり、新しい健康保険証が郵送されて来たら本人に渡します(4. 健康保険証を社員本人に手渡す)。

処理2:お祝いをする

並行して、お祝い品を届けるタスクが総務担当者に割り当てられます(3x. お祝いの品(5000円)を考えて送る)。

処理3:役所手続をお願いする

さらに平行して、出産のあった従業員に役所での手続きをするようタスクが割り当てられます(3y. 役所手続の案内メールを送る)。入力されるとシステムが自動的にメールを送付します。

まとめ

従業員に子供ができるとさまざまな手続きが必要になります。社内での手続きだけでなく、本人も公的な手続きをする必要があるでしょうし、もちろん、社内でのお祝いも忘れてはいけません。

総務担当者にとって頻繁にあることではありませんし、本人にとっては人生に数回しかないことですが、役所への手続きなどいろいろ手のかかることもあります。そこで、子供が生まれた時に何をするの?を一式まとめて管理してくれるフローがこのプロセスです。

まず、会社が行わないといけないこと(処理1)があります。具体的には、「健康保険被扶養者(異動)届」を社会保険事務所等に提出するのが必要最小限しなければならないことになります。他に、社内で必要な手続きがあるなら(手当を出すなど)、それらも忘れないようにタスクにしておくと、忘れることなく処理されます。

次に、出産のお祝いです(処理2)。こちらは会社が行わないといけない事とは別途並行したタスクとして割り当てられます。これにより総務部内でそれぞれを手分けして処理することもできます。

最後に、本人への必要な公的手続きの案内です(処理3)。いつごろ、どんな手続きをしないといけないか、手続きのためには何が必要かを案内します。

またこのプロセスでは本人の申請だけでなく、総務から入力をお願いするフローも用意されています。さらに、子供の名前が決まる前にまず申請を出す場合など、二回に分けて申請が行われる場合も想定した作りになっています。これらは、実際に業務を回し、運用しながら柔軟に業務プロセスが変更できるBPMだからこそ、現実的に必要な配慮が作り込むことができている部分と言えます。

「時々発生すること」は他にも社内に様々にあると思いますが、毎回「どうだったっけ?」となりがちではないでしょうか。複数のタスクを処理しないといけないなど抜け漏れが心配なもの、公的手続きがあるなど、間違いなく処理しなければならないものもあるでしょう。そのような場合も「この場合の業務はこうです」とBPMにプロセスとして作り込んでおけば、毎回何をすべきか何度も確認したりすることなく、効率よく間違いなく業務を処理できるはずです。

by-sa.png
This work is licensed under a Creative Commons Attribution-ShareAlike 3.0 License

本記事のサンプルはワークフローサンプル様の
赤ちゃんが産まれたら、どんな手続きが必要?を元にしております。

今すぐ使えるBPMサンプルフローはこちら

ダウンロード&インポートで、記事で紹介したプロセスフローをすぐに利用できます。

DataSpider BPMについて

製品情報をご覧ください

業務プロセスのモデル化から業務の進捗、処理状況、ボトルネックまでPDCAに必要な要素をすべて「見える化」ビジネスプロセスの最適解を導く

評価版をお試しください

お気軽に製品の機能を体験いただける「DataSpider BPM」の無償評価版をご用意。